WIP
Architecture
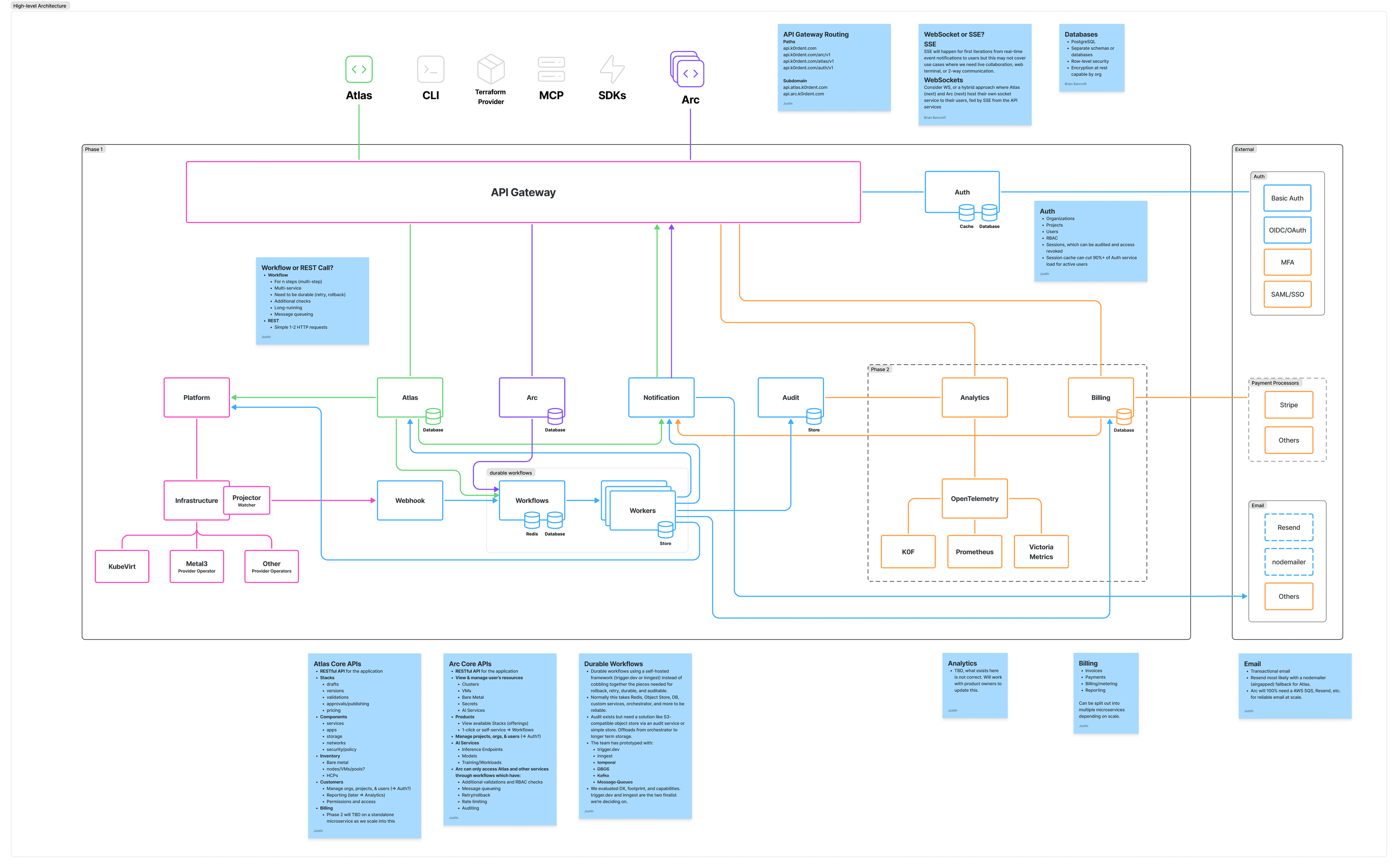
Architecture of the k0rdent platform
High-Level Architecture

OAuth Organization Auto-Creation & Invite Handling

OAuth AWS Cognito Integration

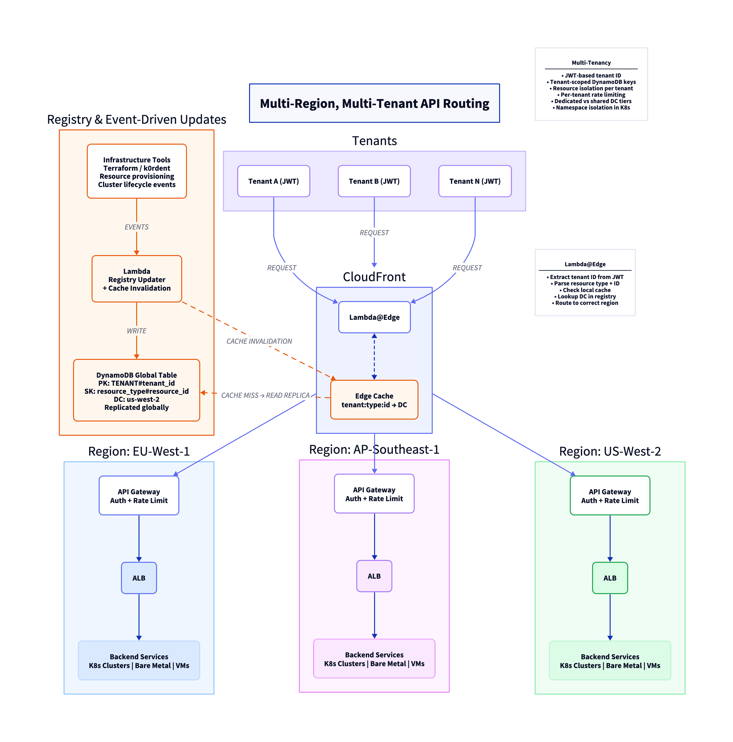
Optional Global API Gateway Registry
An optional registry setup to remove any path based routing for internal services.

Last updated on
How is this guide?